
1 물컵 제작
물컵 FBX파일 :
원본 Maya파일:
https://mogl3d.com/refs/details?refs_id=E5icia4LdyWwGZyxsUNq
- 물컵, 액체, (particle)분출기 오브젝트 생성


- 오브젝트(물컵, 물) 'ai standardSurface' arnold 쉐이더 적용


2 arnold라이트 생성
- 'skyDome Light' 생성

- 쉐이더 'presets' → 'Clear_Water' or 'Glass' 설정


3 출렁임 효과 연출
- 'liquid'오브젝트(물) 선택 후, 「Deform → Nonlinear → Sine」 적용

- sine 설정: 아래 사진 참고

- 시작 프레임 ~ 마지막 프레임까지 sine의 RotateX값 key설정

- 그래프 에디터에서 Ease In-Out 삭제(힘이 적용되지 않은 움직임)

4 물방울 생성
- emitter 오브젝트 → Emit from Object 적용(Surface, 아래사진 참고)

- Nucleus(역방향:물방울상승효과), nParticle01 수치값 조절


5 Passive Collider 적용
- Emitter오브젝트 위치 조절(생성된 파티클이 튕겨나가지 않기 위함)

- 액체 오브젝트: Create Passive Collider 적용

- Emitter(속도, 파티클 양), Nucleus(중력값) 수치 조절


6 Collision Event
- 상승하는 파티클을 삭제하는 오브젝트 생성
- 물 오브젝트 상단 Face → 'Duplicate'


- 'nParticle → Particle Collision Event Editor' 적용(수치값 아래 사진 참고)

- 새로 생성된 파티클 Life span값 '0'(씬에 필요 없으므로 생성 후 즉시 삭제)

- nParticle01 → turbulence 필드 적용

7 중간 랜더링
- 파티클 크기 : random 설정

- nParticle01 → ai StandardSurface 쉐이더(Glass Preset*) 적용


- emitter, 파티클 숫자 조절을 통한 랜더링 Test

** arnold render setting → GPU설정에서 nParticle 랜더링(x), 에러 발생함
** nParticle, 'ball'설정의 경우 arnold설정에서 'CPU' 세팅 필요.
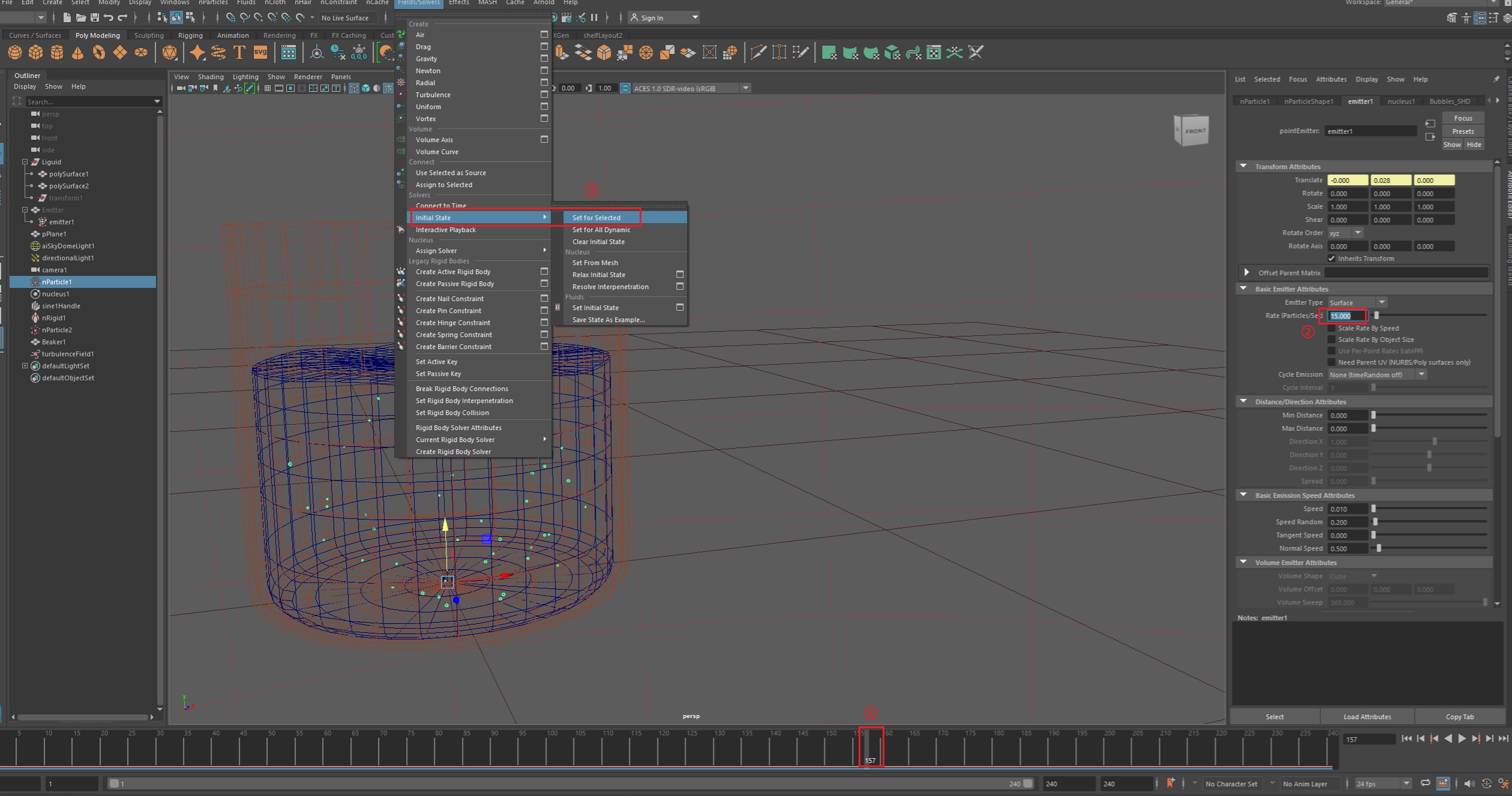
8 파티클 애니메이팅
- nParticle선택 → Emit from Object실행(파생 물방울, particle1 생성)

- 랜더링 시작점 프레임 → Initial State(Set for Selected) 실행

- 프레임별 파티클 양 조절하기(아래사진 참고)



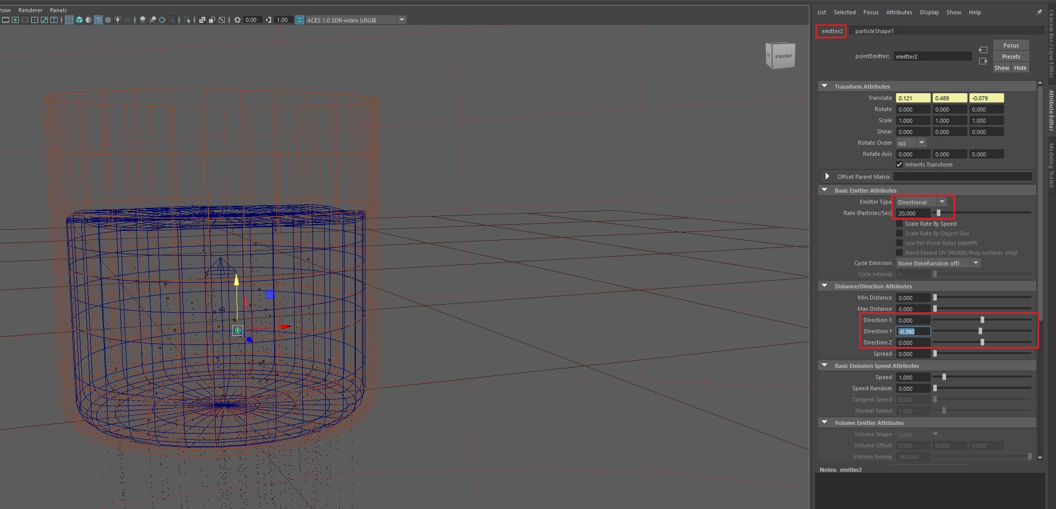
- 새롭게 생성된 파티클(particle1)의 Emitter 수치값 조절


- 파티클이 Glass밖으로 새어나가지 않도록 'Make Collide'적용

- particle1 수치값 설정



9 파티클 애니메이팅
- particle1 > ai standardSurface 쉐이더 적용(glass*presets)

- 최종 랜더링에서 물컵 쉐이더의 'Transmission > Dispersion Abbe'값 50~100 설정

**아웃풋

'VFX' 카테고리의 다른 글
| [MASH & Maya Tip] 세포체 제작 및 애니메이션 [2] (0) | 2024.03.08 |
|---|---|
| [MASH & Maya Tip] 세포체 제작 및 애니메이션 [1] (0) | 2024.03.07 |
| [CG VFX] 3D Maya, 비누방울 만들기 (0) | 2023.11.24 |
| Maya 특수효과『bifrost 랜더링』 (4) | 2020.10.31 |
| Maya 특수효과『bifrost 캐쉬』 (3) | 2020.10.30 |