**해당 포스팅 내용은 Maya bifrost의 정석이 아니며,
수차례 에러끝에 어쩔 수 없이 선택했다는 점을 알립니다**
bifrost 캐시 옵션
특수효과에서 캐시를 저장하는 방법은 거의 비슷하다.
bifrostLiquid노드를 선택한 상태에서
FX메뉴 -> bifrost Fluids -> Compute and Cache to Disk 항목의 옵션을 선택한다.

아웃라이너 항목에서 bifrostLiquid Container노드를 선택해보자.
bifrost 캐시를 생성하기 전의 상태이므로
아래와 같이 Caching -> Liquid Cache항목이 깨끗할 것이다.

캐시 생성
캐시를 생성하고,
지정해뒀던 폴더로 가보자.

Solids폴더에는 폴리곤Mesh정보가 저장되고,
voxel_liquid폴더는 파티클 캐시데이터가 생성된다.
Mesh생성
bifrost가 n다이나믹스보다 편한 부분 중의 한가지는 Mesh변환에 있다.
bifrostLiquid노드에서 Shape Attribute창을 띄우고,
'Bifrost Meshing'항목을 클릭한 뒤, Enable에 체크해보자.

bifrost파티클이 모두 폴리곤 Mesh로 변환된다.

Bifrost Meshing항목에서
물방울의 직경, 표면장력, 해상도, 점성 등을 조절할 수 있다.

액체의 형태를 조절했다면,
bifrostLiquid노드의 뷰를 끄고,
Bifrost Fluids -> Flush Scratch Cache를 실행한다.
Flush Scratch Cache는 뷰포트에 있는
Mesh(유체)의 History를 삭제해주는 기능이다.

현재 bifrost파티클이 폴리곤 Mesh로 변경됐고,
여러가지 형태를 조절했으므로
bifrost Mesh캐시만 따로 저장해야 한다.
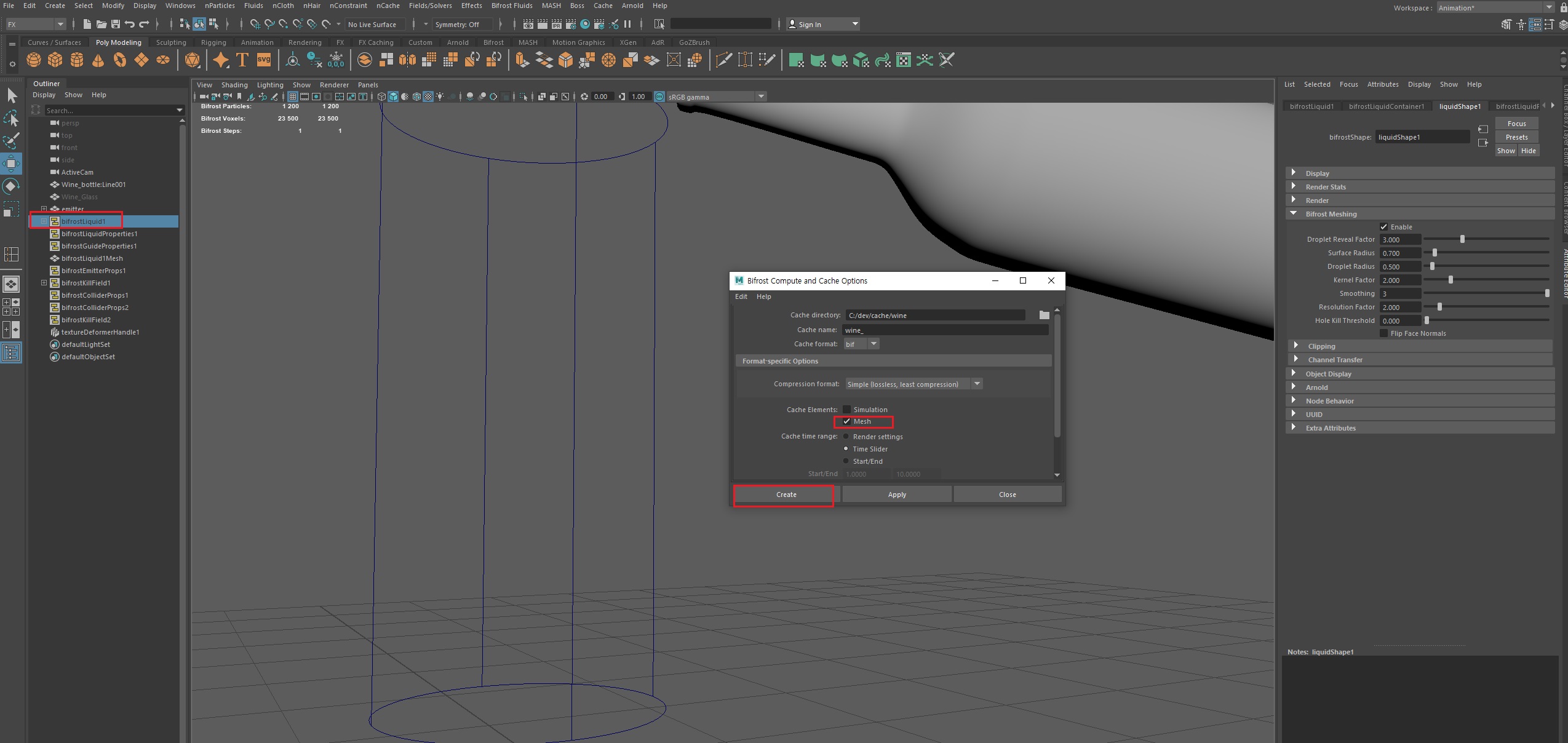
Bifrost Mesh캐시
Bifrost Compute and Cache Option에서
Mesh에만 체크를 한 상태에서 캐시를 저장해보자.

서두에 언급했던
'마야2020'버전의 bifrost캐시 뷰포트 에러가 바로 이 부분이다.
Bifrost Mesh 캐시데이터는 정상적으로 생성되지 않는다.
생성이 되더라도 처음과 마지막 프레임만 생성되는 수준이다.

Bifrost Mesh캐시
수동생성
Maya2020버전에서
bifrost Mesh Cache가 정상적으로 생성되지 않는 문서는
구글에서 쉽게 찾을 수 있지만 이에 관한 해결책은 쉽게 찾을 수 없었다.
하지만 다행스럽게도
Autodesk의 bifrost관련 문서에 해결책이 보였다.

bifrost컨테이너 노드의 Mesh Cache설정 아랫부분을 보자.
여기서 Cache Control설정창이 핵심이다.
Autodesk문서에 의하면,
사용자는 Cache Control창에1, 2를 입력함으로써
Cache Control을 '읽기' 및 '쓰기'모드로 수동변경할 수 있다.

『Bifrost Mesh캐시 수동 생성방법』
1] 타임라인 시작을 '0프레임'에 맞춘다.
(Mesh캐시가 1프레임부터 생성되기 위함)
2] Flush Scratch Cache 실행
3] Mesh Cache->Cache Control : '2' 설정
(bifrostContainer노드)
4] 타임라인에서 play실행

타임라인에서 시뮬레이션(play)을 실행할 때는
반드시 1번만 실행(0~마지막 프레임)해야 한다.
만일, play가 반복되거나 리플레이 된다면,
원하지 않는 Mesh캐시 데이터가 생성될 수 있다.

Mesh 캐시가 제대로 실행되는지 알아보기 위해서는
Cache Control을 '1'로 설정해서 '읽기모드'로 변경해줘야 한다.
그리고
bifrostLiquid노드에서 Flush Scratch Cache를 실행한 뒤(뷰포트 찌꺼기 삭제),
타임라인에서 마우스를 이동시켜보자.

마우스를 이동시켜 봤을 때,
bifrost 시뮬레이션이 가볍다면,
Mesh캐시 데이터가 정상이다.
(캐시지정 폴더에서 Mesh캐시 확인)
Maya2020버전은 Cache Control 수동모드를 통해
Mesh캐시가 쌓이지 않는 문제를 해결할 수 있다.
'VFX' 카테고리의 다른 글
| [CG VFX] 3D Maya, 비누방울 만들기 (0) | 2023.11.24 |
|---|---|
| Maya 특수효과『bifrost 랜더링』 (4) | 2020.10.31 |
| Maya 특수효과『bifrost 기초』 (0) | 2020.10.28 |
| [VFX] [Maya] 불꽃 폭죽 만들기 (2) (0) | 2020.04.03 |
| [VFX] [Maya] 불꽃 폭죽 만들기 (1) (0) | 2020.02.15 |